中國與可再生能源相關的儲能應用中有一大類是集中式風光電站(可再生能源并網)儲能應用。在我國風電、光伏消納困難的“三北”地區,主要為集中式風光電站,儲能應用于這一領域主要的作用為削峰填谷、平滑出力、跟蹤計劃出力、輔助電網安全穩定運行等。
目前中國集中式風光電站儲能應用,基本上全部與某一風光電站配套建設(這里稱為整合型儲能系統)。
整合型儲能系統,一方面投資建設由風光電站業主負責,大量投資成本的增加有可能會減緩儲能電站的建設步伐;另一方面,其生產運營由風光電站運營,因此電網不能從全局最優化的角度調度儲能資源,儲能可實現的功能大打折扣;再者,與風光電站捆綁運營時,還需區分風光電站和電網的收益,才能正確結算,因此對最后的付費機制的設定,也造成了一定的困難。
為了解決以上難題,比亞迪提出了在集中式風光電站區域建設獨立電池儲能電站的構想,希望通過協調區域內風光電站和儲能電站的運行,在目前成本較高的前提下,最大程度上發揮儲能電站的價值,促進儲能商業化應用,幫助新能源解決消納難題。
1、獨立電池儲能電站解決方案介紹
在新能源發電集中地區的330KV(或類似電壓等級)的母線上,選擇合適地點建立獨立的電池儲能電站(ESS),該ESS相當于小型抽水蓄能電站,ESS直接接受當地省級(或地區級)電網調度控制,省調(或地調)依據該母線各個風力發電站和光伏電站的出力預測以及實時母線電壓、頻率等情況,控制ESS的充電和放電,達到平滑輸出、調峰、調頻的目的。
以甘肅橋灣330KV輸變電站為例,采用該方式,需要為橋灣地區600MW的風電配備120MW/240MW的獨立儲能電站。
甘肅橋灣地區有4個風電場 (華潤橋灣第一風電場200MW、華能橋灣第二風電場200MW、橋灣第三北風電場 、橋灣第三北風電場100MW、橋灣第三南風電場100MW)將合建一座橋灣橋灣330kV升壓變電所。
目前橋灣風電場的出力波動較大,從小于15%的出力到大于80%的出力,一般每隔幾天都會發生一次,甚至日內都會出現從接近零出力到額定出力的大范圍波動。連續數日出力很小和很大的情況比較罕見,日出力波動30% -50% 比較常見。風電波動和不可以預測性,給甘肅骨干網造成了巨大的壓力。
配置儲能系統對風電輸出功率波動進行平抑,綜合計算,將目前橋灣330kV變電站1min最大波動率3.6%,最大波動量21.6MW下降到8MW,需要配置儲能約120MW/240MWh。

圖 1 橋灣及附近區域風電場分布情況 資料來源:比亞迪
2、與現有方式的對比分析
獨立電池儲能電站解決方案與現有的整合型儲能系統相比,具有以下優點:
(1)可實現較多的功能
由于獨立型儲能電站可由電網直接調度,與區域內多個風光電站協調運行,從原理上看,可類似于小型抽水蓄能電站,可為電網穩定安全運行提供多重服務。例如:調峰、調頻、備用、跟蹤計劃發電、平滑風電出力等。
(2)儲能計量及價值核算相對簡單
由于儲能電站獨立運營,相對整合型儲能系統,其調節電量容易統計,另外,再為電網提供輔助服務時,服務的種類及計量也相對容易,因此會一定程度上簡化儲能電站的運營難度,并促進儲能電站根據電力市場相關機制形成一定的商業模式。
(3)投資主體清晰,評估容易
獨立儲能電站與發電設備徹底分開,在投資界面上,主體清晰明確,因此其產權與收益也會相應明晰,如有儲能補貼,則補貼的主體也相應確實。另外,在進行投資評估時,由于主體明晰,投資評估的難度也會相應降低。這有利于提升投資人投資儲能電站的積極性,促進儲能項目的開展。
(4)國家儲能補貼政策出臺更具針對性
由于與發電設備分開,因此在出臺儲能補貼政策時,更容易明晰儲能本身的價值,以及確定補貼的方式與額度。另外,在排除發電設備的投資成本后,獨立儲能電站的投資體量也會大大下降,從而補貼的總體量也會相應下降。
3、促進獨立電池儲能電站發展的建議
為促進獨立電池儲能電站的發展,政府及電網企業應從以下幾方面進行布局:
(1)明確獨立儲能電站的補貼或計費方式
明確補貼或計費方式,對儲能系統,不僅是獨立儲能電站,建立商業模式至關重要。目前尚無明確的政策對儲能系統參與電力市場做出規定,包括參與方式、計費標準、補貼標準等。
能源局發布的《關于促進電儲能參與“三北”地區電力輔助服務補償(市場)機制試點工作的通知》,準許10MW/40MWh以上的電儲能系統(含整合型儲能系統、獨立型儲能系統)參與輔助服務市場,提供調峰、調頻服務,但具體的結算方式并未制定。
對于獨立儲能電站補貼及結算的方式,應避免只考慮一次性建設補貼,能促進電站持久運營的電價、補貼機制的制定可促進儲能電站在電網中長久發揮作用,可以考慮以下兩種形式:
采用類似于抽水蓄能的結算方式,設置價格機制
獨立儲能電站從功能上講,與小型抽數蓄能電站類似,因此可以借鑒抽水蓄能的管理方式進行設定,從而形成可持續發展的經營模式。
目前我國的抽水蓄能電站,經營模式及定價機制如下:

如采用容量電價的形式,假設容量電價為600元/(kW*年),上述橋灣變電站600MW風電120MW/240MWh儲能系統,在額外提供30%的建設費用(電站總投資約7.2億元,30%建設補貼約2.16億元)的情況下,預計投資回收年限為7年左右,對于投資者來說,將具有一定的吸引力。
納入電力系統輔助服務范疇,制定相關政策,促進儲能電站參與輔助服務

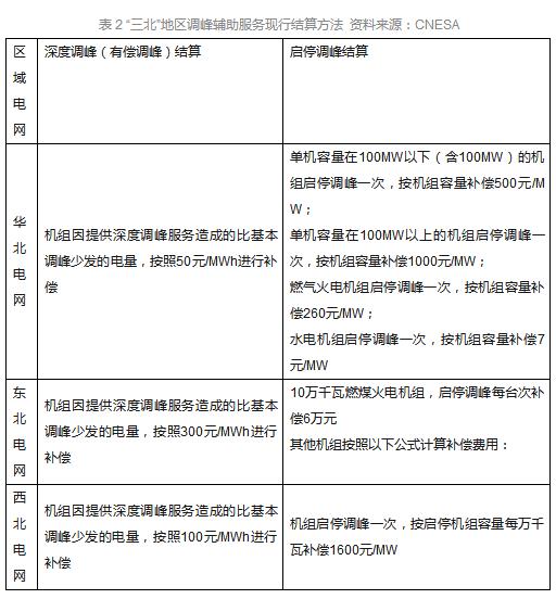
《關于促進電儲能參與“三北”地區電力輔助服務補償(市場)機制試點工作的通知》已經允許儲能參與電力輔助服務,但相關的結算機制并未確定。在現行主要以火電機組參與的電力輔助服務市場中,“三北”地區調峰的結算方式如下:

同樣以橋灣變電站120MW/240MWh獨立儲能電站為例,假設一天參與兩次調峰,且儲存的電量在用電高峰時段按照風電上網電價賣出(按0.5元/kWh計算),充放電效率90%,一年按365天計算,則不同地區的收益情況如下表:
如儲能電站進一步參與其他輔助服務,例如調頻輔助服務,經過優化設計,有可能獲得更多的收益,進而進一步縮短投資回報期。
對于儲能系統來說,可以參與輔助服務市場,顯然可以促使儲能形成一定的商業模式,目前還沒有明確的儲能參與輔助服務市場的規則制定,但如果按照現行的模式,在一些地區已經具備盈利空間,未來應根據儲能的特點,制定適應的規則,促進儲能的應用。
(2)制定更嚴格的風電、光伏準入規則,促進儲能應用
例如對風電、光伏的電能質量制定嚴格的標準,促進儲能應用。目前的標準較為寬松,風電站、光伏電站在提高風電、光伏發電質量的問題上,動力不足。
以風電的波動率為例,根據2005年發布的《風電場接入電力系統技術規定》,我國風電場的波動率的控制標準如下:

張北風光儲輸示范項目的相關經驗表明,以上標準不足以促進儲能的應用。制定更嚴格的標準,在沒有儲能設備的參與的情況下,達標困難,例如每分鐘變化率2%,每十分鐘變化率7%, 這將大大促進風光電站應用儲能的積極性。
(3)明確電網的責任
在前期電網建設運營示范項目,積累相關調度管理經驗后,儲能電站的建設應該從電網釋放,儲能建設的投資方應向獨立于電網的第三方轉移,而電網將主要承擔以下責任:
主動為儲能設施接入電網提供服務;
電力調度機構負責并準確計量儲能電站電量、電力服務,按規定及時結算儲能電站收益;
協調區域風電站與儲能電站的運營,提供相關電力數據,幫助研究、制定儲能電站的優化運行策略。
結合運行情況,研究制定儲能電站并網標準,規范儲能電站運行;
積極協助建立電力輔助市場。




